發布日期:2015-09-15 00:00:00閱讀:13446
各省、自治區住房城鄉建設廳、環保廳,直轄市規委、建委、市政管委、水務局、環保局,新疆生產建設兵團建設局、環保局:
為貫徹落實《國務院關于印發水污染防治行動計劃的通知》(國發〔2015〕17號)要求,加快城市黑臭水體整治,住房城鄉建設部會同環境保護部、水利部、農業部組織制定了《城市黑臭水體整治工作指南》。經商水利部、農業部,現印發給你們,并就有關事項通知如下:
一、抓緊部署實施城市黑臭水體整治工作
各省級住房城鄉建設(水務)、環境保護部門要會同水利、農業等部門抓緊指導督促本地區全面開展城市建成區黑臭水體排查工作,指導各城市編制黑臭水體整治計劃(包括黑臭水體名稱、責任人及整治達標期限等),制定具體整治方案,并抓緊組織實施。地級及以上城市要在2015年底前向社會公布本地區黑臭水體整治計劃,并接受公眾監督。各省級住房城鄉建設(水務)部門要匯總本地區各城市黑臭水體整治計劃,于2015年11月底前通過“全國城鎮污水處理管理信息系統”(網址:http://wsxm.cin.gov.cn/)上報住房城鄉建設部。
二、強化城市黑臭水體整治考核與監管
自2016年起,各省級住房城鄉建設(水務)部門要會同環境保護等部門在每季度第一個月15日前將本地區上季度黑臭水體整治情況通過“全國城鎮污水處理管理信息系統”上報住房城鄉建設部,同時抄送環境保護部、水利部、農業部。住房城鄉建設部將會同環境保護部等部門建立全國城市黑臭水體整治監管平臺,定期發布有關信息,接受公眾舉報;共同開展黑臭水體整治監督檢查,并向社會公布監督檢查結果,對整治不力、未按期完成整治目標要求的,責令限期整改,并約談相關責任人。
聯系人:城市建設司 徐慧緯曹燕進
電 話:010-58934352,58933821
郵 箱:chengshui@mail.cin.gov.cn
附件:城市黑臭水體整治工作指南
中華人民共和國住房和城鄉建設部
中華人民共和國環境保護部
2015年8月28日

前 言
城市黑臭水體不僅給群眾帶來了極差的感官體驗,也是直接影響群眾生產生活的突出水環境問題,國務院頒布的《水污染防治行動計劃》提出“到2020 年,地級及以上城市建成區黑臭水體均控制在10%以內,到2030 年,城市建成區黑臭水體總體得到消除”的控制性目標。
城市黑臭水體整治已經成為地方各級人民政府改善城市人居環境工作的重要內容,然而,由于城市水體黑臭成因復雜、影響因素多,整治任務十分艱巨。
為貫徹落實《水污染防治行動計劃》,指導地方各級人民政府加快推進城市黑臭水體整治工作,改善城市生態環境,促進城市生態文明建設,特編制本指南。
本指南的主要內包括:總則、城市黑臭水體定義、識別與分級、城市黑臭水體整治方案編制、城市黑臭水體整治技術、城市黑臭水體整治效果評估、組織實施與政策保障。
本指南由住房城鄉建設部會同環境保護部、水利部、農業部組織編制。
本指南主要起草單位:國家城市給水排水工程技術研究中心、清華大學、住房和城鄉建設部城鎮水務管理辦公室、住房和城鄉建設部科技與產業化發展中心和蘇州科技學院。
本指南由住房城鄉建設部城市建設司負責管理,國家城市給水排水工程技術研究中心、住房和城鄉建設部城鎮水務管理辦公室負責技術解釋。請各單位在使用過程中,總結實踐經驗,提出意見和建議。
第一章 總則
1.1 編制目的
為貫徹落實國務院頒布實施的《水污染防治行動計劃》,指導地方各級人民政府組織開展城市黑臭水體整治工作,提升人居環境質量,有效改善城市生態環境,特編制本指南。
1.2 適用范圍
本指南適用于城市建成區內的水體。主要用于指導地方各級人民政府組織實施城市黑臭水體的排查與識別、整治方案的制定及與實施、整治效果評估與考核、長效機制建立與政策保障等工作。
1.3 工作目標
2015 年底前:地級及以上城市建成區應完成水體排查,公布黑臭水體名稱、責任人及達標期限。
2017 年底前:地級及以上城市建成區應實現河面無大面積漂浮物,河岸無垃圾,無違法排污口;直轄市、省會城市、計劃單列市建成區基本消除黑臭水體。
2020 年底前:地級及以上城市建成區黑臭水體均控制在10%以內。2030 年:城市建成區黑臭水體總體得到消除。
1.4 基本原則
針對不同地域的自然環境特點、水體特征、人文社會環境條件和區域經濟發展水平,兼顧近遠期目標,提出適合我國城市黑臭水體整治的指導性原則。
(1)明確目標,整體規劃。科學識別黑臭水體及其形成機理與變化特征,結合污染源、水系分布和補水來源等情況,合理制定城市黑臭水體的整治目標、總體方案和具體工作計劃。
(2)因地制宜,標本兼治。針對城市水體黑臭成因、當地自然人文環境條件和地區經濟發展水平,綜合應用控源截污、內源治理、生態修復等措施,全面消除黑臭,改善人居環境質量。
(3)生態改善,長效保持。多渠道科學開辟補水水源,改善水動力條件,修復水生態系統,提升水體自然凈化能力,實現城市水環境持續改善。
(4)部門聯動,政策保障。堅持政府主導,強化部門協作,明確職責分工,完善政策法規體系,鼓勵多渠道融資,健全城市水體日常維護管理機制。
(5)強化監管,公眾參與。強化全過程監管,建立水體水質監測、預警應對機制;開辟城市黑臭水體整治信息公開渠道,鼓勵公眾參與,接受社會監督。
1.5 工作流程
城市黑臭水體的整治工作流程如圖1 所示。首先由城市人民政府組織對轄區內的水體黑臭狀況進行逐一排查,并向社會公布排查結果,接受公眾評議。根據排查和公眾評議結果,確定黑臭水體名單和總體整治計劃(含年度整治計劃),并建立長效機制。
根據黑臭水體總體整治計劃,委托專業機構針對各黑臭水體逐一編制整治方案,按規定程序開展論證和工程實施,同期委托第三方機構按評估方案全過程跟蹤實施進展,適時開展公眾評議,并由地方政府或委托第三方評估機構組織對各黑臭水體的整治效果進行綜合評估。地方政府根據所公布黑臭水體名單、總體整治計劃及各黑臭水體整治工作進展情況,定期(每季度或每半年)公布水體整治效果,并根據所建立的長效機制,開展水體日常維護與監管工作。

第二章 城市黑臭水體定義、識別與分級
2.1 城市黑臭水體定義
城市黑臭水體是指城市建成區內,呈現令人不悅的顏色和(或)散發令人不適氣味的水體的統稱。
2.2 城市黑臭水體識別
根據以往掌握的水體污染和投訴情況,城市政府主管部門(或其委托的專門機構)應對所有城市水體的黑臭情況進行預評估,將結果列于表1 中并予以公示。
表1城市水體黑臭狀況預評估結果

對于可能存在爭議、預評估結果為無黑臭的城市水體,主管部門可委托專業機構對城市水體周邊社區居民、商戶或隨機人群開展調查問卷,進一步判別水體黑臭狀況。原則上每個水體的調查問卷有效數量不少于100 份,如認為有“黑”或“臭”問題的人數占被調查人數的60%以上,則應認定該水體為“黑臭水體”。有條件的地區可通過手機二維碼形式完成公眾調查。公眾調查問卷可參考附1。
根據城市黑臭水體識別結果,提出城市黑臭水體的初步名單。
2.3 城市黑臭水體分級與判定
根據黑臭程度的不同,可將黑臭水體細分為“輕度黑臭”和“重度黑臭”兩級。水質檢測與分級結果可為黑臭水體整治計劃制定和整治效果評估提供重要參考。
2.3.1 分級標準與測定方法
城市黑臭水體分級的評價指標包括透明度、溶解氧(DO)、氧化還原電位(ORP)和氨氮(NH3-N),分級標準見表2,相關指標測定方法見表3。

2.3.2 布點與測定頻率
水體黑臭程度分級判定時,原則上可沿黑臭水體每200~600 m 間距設置檢測點,但每個水體的檢測點不少于3個。取樣點一般設置于水面下0.5m 處,水深不足0.5m 時,應設置在水深的1/2處。原則上間隔1~ 7 日檢測1次,至少檢測3次以上。
2.3.3 黑臭水體級別判定
某檢測點4項理化指標中,1項指標60%以上數據或不少于2項指標30%以上數據達到“重度黑臭”級別的,該檢測點應認定為“重度黑臭”,否則可認定為“輕度黑臭”。
連續3個以上檢測點認定為“重度黑臭”的,檢測點之間的區域應認定為“重度黑臭”;水體60%以上的檢測點被認定為“重度黑臭”的,整個水體應認定為“重度黑臭”。
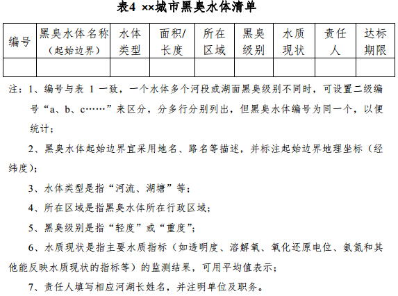
2.4 城市黑臭水體清單編制
根據黑臭水體識別和分級結果,綜合考慮整治工作難易程度,編制城市黑臭水體清單(見表4),繪制黑臭水體分布圖,分析其在城市建成區內的空間分布和污染狀況,為城市黑臭水體總體整治計劃編制提供技術支持。
黑臭水體清單包括水體名稱、起始邊界、類型、面積/長度、所在區域、黑臭級別、水質現狀、整治責任主體及具體責任人、達標期限等。城市黑臭水體清單參考格式見表4。

第三章 城市黑臭水體整治方案編制
3.1 整治方案編制流程
在系統分析城市黑臭水體水質水量特征及污染物來源的基礎上,結合環境條件與控制目標,篩選技術可行、經濟合理、效果明顯的技術方法,初步確定黑臭水體整治的技術路線,預估所需的工程措施、工程量和實施周期,預測水體整治效果,形成黑臭水體整治方案。整治方案編制流程見圖2。

3.2 污染源調查
3.2.1 點源調查
點源是指以點源形式進入城市水體的各種污染源,主要包括排放口直排污廢水、合流制管道雨季溢流、分流制雨水管道初期雨水或旱流水、非常規水源補水等。
調查內容包括污染物來源、排放口位置、污染物類型、排放濃度及排放量,以及上述指標的時間、空間變化特征。
3.2.2 面源調查
面源是指以非點源(分散源)形式進入城市水體的各種污染源,主要包括各類降水所攜帶的污染負荷、城鄉結合部地區分散式畜禽養殖廢水的污染等,通常具有明顯的區域和季節性變化特征。
調查內容包括城市降雨、冰雪融水的污染特征及時空變化規律,城市下墊面特征,畜禽養殖類型及其污染治理情況等。
3.2.3 內源調查
內源主要是指城市水體底泥中所含有的污染物以及水體中各種漂浮物、懸浮物、岸邊垃圾、未清理的水生植物或水華藻類等所形成的腐敗物。
調查內容包括水體底泥厚度、顏色、嗅味及主要污染物特征;岸邊垃圾、水生植物及其腐敗情況等。
3.2.4 其他污染源
其他污染源主要包括城鎮污水處理廠尾水超標、工業企業事故性排放、秋季落葉等,通常屬于季節性或臨時性污染源。
秋季落葉問題在北方地區較為明顯,落葉進入水體后將逐漸腐爛并沉入水底,可能形成黑臭底泥。
需關注雨污水管網錯接所造成的污染問題。
3.3 環境條件調查
3.3.1 周邊環境特征
黑臭水體周邊環境特征調查的主要目的是確定整治方案中有關工程實施的可操作性,主要包括黑臭水體周邊建筑群特征、城市道路和交通情況、水體沿岸其他基礎設施情況等。
3.3.2 水文條件
黑臭水體水文條件調查的主要目的是為整治技術的選擇和工程量預測提供依據,主要內容包括水體的位置、邊界范圍、水面大小、水位和水深、流速及流量,以及與周邊水系的連通關系等。
3.3.3 水體岸線硬化狀況
水體岸線硬化狀況調查的主要目的是為水體整治和生態修復工程方案制定、工程量預測提供依據,主要內容包括硬化岸線和河湖床的面積、硬化厚度、硬化類型等。
3.3.4 其他
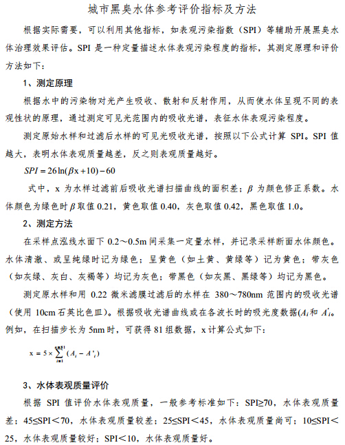
其他需調查的內容包括黑臭發生時段、持續時間、百姓投訴情況、影響居民人數等,同時可選擇性調查水體的化學需氧量(CODCr)、總氮、總磷、水溫、pH、表觀污染指數(SPI,參考指標,見附3)等指標。
3.4 整治技術選擇
城市黑臭水體的整治應按照“控源截污、內源治理;活水循環、清水補給;水質凈化、生態修復”的基本技術路線具體實施,其中控源截污和內源治理是選擇其他技術類型的基礎與前提。
各地應結合黑臭水體污染源和環境條件調查結果,系統分析黑臭水體污染成因,合理確定水體整治和長效保持技術路線。相關技術的選擇原則、適用范圍、技術要點和限制因素見本指南第四章。
黑臭水體整治方案應體現系統性、長效性,按照“山水林田湖”生命共同體的理念,通過整治工程的全面實施,綜合考慮城市生態功能的系統性修復。另外,需考慮對已黑臭水體本身的凈化,原則上整治工程實施后的補水(含原黑臭水體)水質應滿足本指南“無黑臭”的水質指標要求。選用清淤疏浚技術,應安全處理處置底泥,防止二次污染。
3.5 整治工程量預測
根據選定的整治技術和環境條件調查結果,以及水體在城市中所處的地理位置及城市交通等情況,兼顧城市綠化、道路恢復和清淤底泥的處理處置,合理確定整治工程量和實施周期,預測整治工程成本。
考慮到水體和污染物的流動特性,黑臭水體上游污染可能對整治工作影響較大,制定整治方案和開展工程量預測時,應考慮適當向黑臭水體上游污染區延伸。
3.6 整治效果預測
結合城市水體的水質水量特征、水環境容量及水體自凈能力,對整治工程實施后的水體黑臭狀況進行預測。
對于黑臭已經基本消除,但生態自凈能力相對較弱的城市水體,應強化生態修復工程建設,確保整治工程長效運行。
第四章 城市黑臭水體整治技術
4.1 技術選擇原則
城市黑臭水體整治技術的選擇應遵循“適用性、綜合性、經濟性、長效性和安全性”等原則:
(1)適用性:地域特征及水體的環境條件將直接影響黑臭水體治理的難度和工程量,需要根據水體黑臭程度、污染原因和整治階段目標的不同,有針對性地選擇適用的技術方法及組合。
(2)綜合性:城市黑臭水體通常具有成因復雜、影響因素眾多的特點,其整治技術也應具有綜合性、全面性。需系統考慮不同技術措施的組合,多措并舉、多管齊下,實現黑臭水體的整治。
(3)經濟性:對擬選擇的整治方案進行技術經濟比選,確保技術的可行性和合理性。
(4)長效性:黑臭水體通常具有季節性、易復發等特點,因此整治方案既要滿足近期消除黑臭的目標,也要兼顧遠期水質進一步改善和水質穩定達標。
(5)安全性:審慎采取投加化學藥劑和生物制劑等治理技術,強化技術安全性評估,避免對水環境和水生態造成不利影響和二次污染;采用曝氣增氧等措施要防范氣溶膠所引發的公眾健康風險和噪音擾民等問題。
4.2 控源截污技術
4.2.1 截污納管
適用范圍:從源頭控制污水向城市水體排放,主要用于城市水體沿岸污水排放口、分流制雨水管道初期雨水或旱流水排放口、合流制污水系統沿岸排放口等永久性工程治理。
技術要點:截污納管是黑臭水體整治最直接有效的工程措施,也是采取其他技術措施的前提。通過沿河沿湖鋪設污水截流管線,并合理設置提升(輸運)泵房,將污水截流并納入城市污水收集和處理系統。對老舊城區的雨污合流制管網,應沿河岸或湖岸布置溢流控制裝置。無法沿河沿湖截流污染源的,可考慮就地處理(見本指南4.5.3)等工程措施。嚴禁將城區截流的污水直接排入城市河流下游。實際應用中,應考慮溢流裝置排出口和接納水體水位的標高,并設置止回裝置,防止暴雨時倒灌。
限制因素:工程量和一次性投資大,工程實施難度大,周期長;截污將導致河道水量變小,流速降低,需要采取必要的補水措施。截污納管后污水如果進入污水處理廠,將對現有城市污水系統和污水處理廠造成較大運行壓力,否則需要設置旁路處理(見本指南4.5.4)。
4.2.2 面源控制
適用范圍:主要用于城市初期雨水、冰雪融水、畜禽養殖污水、地表固體廢棄物等污染源的控制與治理。
技術要點:可結合海綿城市的建設,采用各種低影響開發(LID)技術、初期雨水控制與凈化技術、地表固體廢棄物收集技術、土壤與綠化肥分流失控制技術,以及生態護岸與隔離(阻斷)技術;畜禽養殖面源控制主要可采用糞尿分類、雨污分離、固體糞便堆肥處理利用、污水就地處理后農地回用等技術。
限制因素:工程量大,影響范圍廣;雨水徑流量及徑流污染控制需要水體匯水區域整體實施源頭減排和過程控制等綜合措施,系統性強,工期較長;工程實施經常受當地城市交通、用地類型控制、城市市容管理能力等因素制約。
4.3 內源治理技術
4.3.1 垃圾清理
適用范圍:主要用于城市水體沿岸垃圾臨時堆放點清理。技術要點:城市水體沿岸垃圾清理是污染控制的重要措施,其中垃圾臨時堆放點的清理屬于一次性工程措施,應一次清理到位。
限制因素:城市水體沿岸垃圾存放歷史較長的地區,垃圾清運不徹底可能加速水體污染。
4.3.2 生物殘體及漂浮物清理
適用范圍:主要用于城市水體水生植物和岸帶植物的季節性收割、季節性落葉及水面漂浮物的清理。
技術要點:水生植物、岸帶植物和落葉等屬于季節性的水體內源污染物,需在干枯腐爛前清理;水面漂浮物主要包括各種落葉、塑料袋、其他生活垃圾等,需要長期清撈維護。
限制因素:季節性生物殘體和水面漂浮物清理的成本較高,監管和維護難度大。
4.3.3 清淤疏浚
適用范圍:一般而言適用于所有黑臭水體,尤其是重度黑臭水體底泥污染物的清理,快速降低黑臭水體的內源污染負荷,避免其他治理措施實施后,底泥污染物向水體釋放。
技術要點:包括機械清淤和水力清淤等方式,工程中需考慮城市水體原有黑臭水的存儲和凈化措施。清淤前,需做好底泥污染調查,明確疏浚范圍和疏浚深度;根據當地氣候和降雨特征,合理選擇底泥清淤季節;清淤工作不得影響水生生物生長;清淤后回水水質應滿足“無黑臭”的指標要求。
限制因素:需合理控制疏浚深度,過深容易破壞河底水生生態,過淺不能徹底清除底泥污染物;高溫季節疏浚后容易導致形成黑色塊狀漂泥;底泥運輸和處理處置難度較大,存在二次污染風險,需要按規定安全處理處置。
4.4 生態修復技術
4.4.1 岸帶修復
適用范圍:主要用于已有硬化河岸(湖岸)的生態修復,屬于城市水體污染治理的長效措施。
技術要點:采取植草溝、生態護岸、透水磚等形式,對原有硬化河岸(湖岸)進行改造,通過恢復岸線和水體的自然凈化功能,強化水體的污染治理效果;需進行植物收割的,應選定合適的季節。
限制因素:工程量較大,工程垃圾處理處置成本較高;可能減少水體的親水區,降雨或潮濕季節,岸帶危險性可能增加;生態岸帶植物的收割和處理處置成本較高、維護量較大。
4.4.2 生態凈化
適用范圍:可廣泛應用于城市水體水質的長效保持,通過生態系統的恢復與系統構建,持續去除水體污染物,改善生態環境和景觀。
技術要點:主要采用人工濕地、生態浮島、水生植物種植等技術方法,利用土壤-微生物-植物生態系統有效去除水體中的有機物、氮、磷等污染物;綜合考慮水質凈化、景觀提升與植物的氣候適應性,盡量采用凈化效果好的本地物種,并關注其在水體中的空間布局與搭配;需進行植物收割的,應選定合適的季節。
限制因素:應用生態凈化技術要以有效控制外源和內源污染物為前提,生態凈化措施不得與水體的其他功能沖突;生態凈化措施對嚴重污染河道的改善效果不顯著;植物的收割和處理處置成本較高。
4.4.3 人工增氧
適用范圍:作為階段性措施,主要適用于整治后城市水體的水質保持,具有水體復氧功能,可有效提升局部水體的溶解氧水平,并加大區域水體流動性。
技術要點:主要采用跌水、噴泉、射流,以及其他各類曝氣形式有效提升水體的溶解氧水平;通過合理設計,實現人工增氧的同時,輔助提升水體流動性能;射流和噴泉的水柱噴射高度不宜超過1米,否則容易形成氣溶膠或水霧,對周邊環境造成一定的影響。
限制因素:重度黑臭水體不應采取射流和噴泉式人工增氧措施;人工增氧設施不得影響水體行洪或其他功能;需要持續運行維護,消耗電能。
4.5 其他治理措施
4.5.1 活水循環
適用范圍:適用于城市緩流河道水體或坑塘區域的污染治理與水質保持,可有效提高水體的流動性。
技術要點:通過設置提升泵站、水系合理連通、利用風力或太陽能等方式,實現水體流動;非雨季時可利用水體周邊的雨水泵站或雨水管道作為回水系統;應關注循環水出水口設置,以降低循環出水對河床或湖底的沖刷。
限制因素:部分工程需要鋪設輸水渠,工程建設和運行成本相對較高,工程實施難度大,需要持續運行維護;河湖水系連通應進行生態風險評價,避免盲目性。
4.5.2 清水補給
適用范圍:適用于城市缺水水體的水量補充,或滯流、緩流水體的水動力改善,可有效提高水體的流動性。
技術要點:利用城市再生水、城市雨洪水、清潔地表水等作為城市水體的補充水源,增加水體流動性和環境容量。充分發揮海綿城市建設的作用,強化城市降雨徑流的滯蓄和凈化;
清潔地表水的開發和利用需關注水量的動態平衡,避免影響或破壞周邊水體功能;再生水補水應采取適宜的深度凈化措施,以滿足補水水質要求。
限制因素:再生水補源往往需要鋪設管道;需加強補給水水質監測,明確補水費用分擔機制;不提倡采取遠距離外調水的方式實施清水補給。
4.5.3 就地處理
適用范圍:適用于短期內無法實現截污納管的污水排放口,以及無替換或補充水源的黑臭水體,通過選用適宜的污廢水處理裝置,對污廢水和黑臭水體進行就地分散處理,高效去除水體中的污染物,也可用于突發性水體黑臭事件的應急處理。
技術要點:采用物理、化學或生化處理方法,選用占地面積小,簡便易行,運行成本較低的裝置,達到快速去除水中的污染物的目的;臨時性治理措施需考慮后期綠化或道路恢復,長期治理措施需考慮與周邊景觀的有效融合。
限制因素:市場良莠不齊,技術選擇難度大;需要費用支持和專業的運行維護;部分化學藥劑對水生生態環境具有不利影響。
4.5.4 旁路治理
適用范圍:主要適用于無法實現全面截污的重度黑臭水體,或無外源補水的封閉水體的水質凈化,也可用于突發性水體黑臭事件的應急處理。
技術要點:在水體周邊區域設置適宜的處理設施,從污染最嚴重的區段抽取河水,經處理設施凈化后,排放至另一端,實現水體的凈化和循環流動;臨時性治理措施需考慮后期綠化或道路恢復,長期治理措施需考慮與周邊景觀的有效融合。
限制因素:需要費用支持和專業的運行維護。
第五章 城市黑臭水體整治效果評估
5.1 評估程序
城市人民政府應在城市黑臭水體整治方案制定期間,遴選評估機構。評估機構或相關監測單位需對治理工程實施前的基本情況做摸底調查,并全程跟蹤工程實施進展情況,為工程實施效果評估提供依據。
工程實施單位應于工程完工后1個月內向地方政府相關主管部門提交工程竣工報告。
城市人民政府相關主管部門應于黑臭水體治理工程完工后向評估機構下達評估通知,評估機構需在連續6個月的整治效果跟蹤基礎上,完成評估工作,評估結論應向社會公示。開展城市黑臭水體整治效果評估工作,應報上級住房城鄉建設、環保等主管部門,有關部門應當加強指導和監督。
5.2 評估方法
城市黑臭水體整治效果評估主要采取第三方機構評價法或專家評議法。
第三方機構評價法是指由具有工程咨詢或環境影響評價乙級以上相關資質的第三方機構組織對整治工程進行評估,并出具相關評估報告的方法。
專家評議法是指由地方人民政府或相關主管部門組織行業專家在實地考察的基礎上,對城市黑臭水體整治效果進行集中評議,并出具專家評議結論意見的方法。
評估專家實行利益規避原則,參與相應黑臭水體整治的第三方評估機構人員、工程實施單位人員、監測機構人員均不得作為評估專家。
5.3 評估內容與技術要求
城市黑臭水體整治效果評估報告的主要內容和依據應包括公眾調查評議材料、專業機構檢測報告、工程實施影像材料、長效機制建設情況等。其中,公眾調查評議結果是判斷地方政府是否完成黑臭整治目標的主要依據,其他專業評估結果可為整治工作績效考核、政府購買服務支付服務費等提供技術支撐。
5.3.1 公眾調查評議材料
加強公眾參與在城市黑臭水體整治評估中的作用。城市人民政府可委托專業調查公司或第三方評估機構,采取公眾調查問卷的形式對黑臭水體影響范圍內的社區居民、商戶等,進行水體整治前后的效果調查。專業調查公司或第三方評估機構應系統總結公眾調查情況,形成調查總結報告,作為整治效果評估的重要依據。有條件的地區可通過手機二維碼等形式完成公眾調查。
原則上每個水體的調查問卷有效數量不少于100份,如90%以上的問卷對黑臭水體工程整治效果答復“非常滿意”或“滿意”,則認定該水體達到整治目標。
公眾調查表可參考附2編制,應盡量簡單易懂。
5.3.2 專業機構監測報告
具有計量認證資質的第三方監測機構(一般可選擇黑臭水體治理前等級判定的檢測單位)可根據地方人民政府或有關部門委托,于工程實施前后按照本指南表2所列理化指標進行整治效果評估,還可考慮選用其他參考評價指標(如SPI等),開展輔助評估。
第三方監測機構可按每200~ 600 m 間距設置檢測點,但每個水體的檢測點不少于3個(取樣深度同本指南2.3.2)。每1~2 周取樣1次,連續測定6個月,取多個監測點各指標的平均值作為評估依據。第三方監測機構應系統整理黑臭水體整治前后的水質變化情況,作為第三方評估或專家評議的主要依據。
5.3.3 工程實施記錄及影像材料
工程實施單位或有關部門應系統整理水體整治工程實施記錄及水體整治前后的相關影像材料,作為第三方評估或專家評議的重要輔助材料。
5.3.4 長效機制建設情況
城市人民政府應制定長效管理方案,明確水體養護單位及其職責、績效評估機制、養護經費來源、各相關部門的職責分工。應重視公眾參與在黑臭水體長效保持方面的作用,將公眾參與和監督作為長效監管機制的重要組成部分。
第六章 組織實施與政策保障
6.1 責任主體與職責分工
住房城鄉建設部會同環境保護部、水利部、農業部等部門負責全國城市黑臭水體整治的指導和監督,不定期開展監督檢查和抽查工作,建立全國整治城市黑臭水體監管平臺,定期公布全國城市黑臭水體整治工作進展情況和抽查核查結果,接受社會監督。地方各級人民政府負責落實城市黑臭水體整治工作。
6.1.1 省級政府部門
省、自治區、直轄市人民政府住房城鄉建設(水務)部門會同環保、水利和農業部門負責本轄區城市黑臭水體整治工作的指導和監督,不定期組織對各城市黑臭水體整治情況進行監督檢查,建立城市黑臭水體整治的信息發布平臺,定期發布黑臭水體名單及整治工作情況(可參照表5、表6內容),接受公眾監督。按規定通過信息系統每季度將城市黑臭水體整治的相關情況,報送住房城鄉建設部,并抄送環保部、水利部和農業部。


6.1.2 城市人民政府
城市人民政府是城市黑臭水體整治的責任主體,負責組織本市域內黑臭水體的排查、總體整治計劃和具體整治方案的制定,以及整治效果的跟蹤評估。涉及跨界水體的,由相關城市協商開展治理工作。城市人民政府應當把整治工作任務分解落實到住房城鄉建設(規劃、市政、水務、市容、城管、園林等)、環保、水利、農業等部門,建立各部門各司其職、通力協作的工作機制,共同推進城市黑臭水體的整治工作。
城市人民政府應制定城市黑臭水體整治效果評估具體辦法,確定考核評估機構,或委托有資質的監測單位,加強城市黑臭水體整治的過程監管和效益評估。
在城市黑臭水體的整治、維護、保持和長效管理過程中,實行“河湖長制”,明確每一水體水質管理的責任人,落實相關管理措施。原則上河湖長應由城市水體所在地政府或相關主管部門負責人等擔任。
城市人民政府應建立城市黑臭水體整治信息發布和公眾舉報平臺,定期發布本地區黑臭水體名單(可參考表4)、整治工作進展情況(可參考表6);在城市黑臭水體周邊的居民區、主要商業區公開整治工作時限、整治責任單位和責任人,公布聯系和舉報電話,接受公眾監督。
各城市應參照表6內容,按規定報送每季度整治城市黑臭水體情況。
6.2 長效機制與政策保障
城市人民政府應加強水功能區和入河排污口監管,嚴格入河排污總量控制;建立或委托專業化的城市水體養護單位,負責城市黑臭水體整治后的日常養護,做到水面無浮泥、無漂浮物。
制定合理的城市水體黑臭有關指標監測與評估方案,將城市水體水質監測納入地方有關主管部門的監督性監測范圍,或委托有相關資質的第三方監測機構進行監測與評價。
水體黑臭基本消除后,水質監測機構應根據不同水體特征,確定監測布點和頻率,原則上冬季可適當延長監測時間間隔,夏季或氣候轉換季節適當縮短監測時間間隔。城市人民政府應定期向社會公布城市水體水質監測與評價結果,接受公眾監督。
地方人民政府應明確城市水體日常養護和水質長效保持經費來源,并將政府承擔的有關費用納入地方財政預算管理;鼓勵采取政府購買服務、政府與社會資本合作(PPP)等方式實施城市黑臭水體整治和后期養護,建立以整治和養護績效為主要依據的服務費用撥付機制。
附1

附2

附3

治水有道 上善之行
地址:武漢市武昌區民主路786號洪廣寶座A座11樓
設計院與聯合研究院地址:武漢市武昌區民主路786號洪廣寶座A座11樓
傳真:027-87304028
微信公眾號